It’s one of the first big decisions you make as a company. Naturally, you want to get it right. We’ve previously written on the wide array of entity types to choose from (you can access the article here); this article, however, will provide a simpler, cut-and-dry approach to choosing the best business structure from the many popular options available.
Among all these options, there are two primary business structures. There are legally independent entities that provide some form of liability protection and tax benefits, and then there are nonlegal entity businesses, like partnerships and sole proprietorships, which are deemed legally inseparable from their owners. For our purposes, we’ll be focusing on formation options for the former businesses.
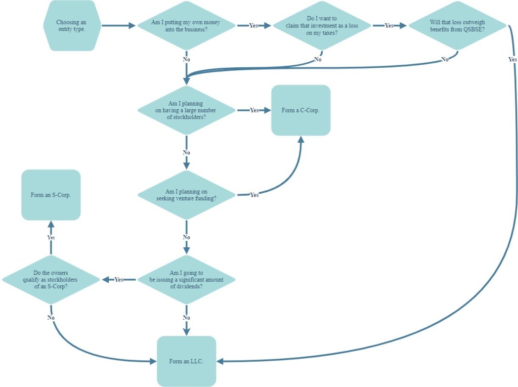
C corps and LLCs are the most common legal entity types. Because you’ll most likely be choosing between these two, we’ve highlighted the distinguishing nuances below. Included are summaries, liability and taxation information, and other key considerations to determine which is the best fit for your company’s function.
C Corp
Summary:
- Great if you plan to go public or international.
- Unlimited number of shareholders allowed.
- Separate legal entity, filing required with the state.
- Investors prefer C corps.
Liability & Taxation:
- You have liability protection, and it’s the preferred structure if you want to:
- secure funds from outside investors;
- go public; or
- go international.
- Shareholders can buy an interest in the business.
- Subject to double taxation (net income is taxed at the corporate level, and the shareholders are taxed on any dividend they receive from the corporation).
Key Considerations:
- Not flexible (management-wise, and must have a board of directors).
- A lot of admin upkeep.
- Ongoing need to provide additional documentation.
- Can be more expensive than proprietorship or LLCs:
- Annual filing requirements;
- Annual filing fees;
- Taxation at the entity income level;
- State taxation for incorporation (especially Delaware).
LLC
Summary:
- Flexible, offers liability protection, great for new businesses.
- Unlimited number of members allowed.
- Separate legal entity, filing required with the state.
Liability & Taxation:
- You have liability protection and tax flexibility (can choose to be taxed as a sole proprietorship, partnership, S corp, or C corp).
- Allows you to add members to raise money for your business.
Key Considerations:
- Not the right choice for companies who plan to go public and/or do business internationally.
- Limited admin upkeep.
S Corp
Summary:
- The choice of smaller corporations.
- Up to 100 shareholders allowed.
- Separate legal entity, filing required with the state.
Liability & Taxation:
- An S Corp has only one level of taxation (protects against double taxation).
- Shareholders must be US citizens.
- The corporation can only have one class of stock.
Key Considerations:
- Not flexible.
- Not suitable if you plan to go public or do business internationally.
- A lot of admin upkeep.
- Ongoing need to provide additional documentation.

Sole Proprietorship
Summary:
- No liability shield, meaning that creditors can seek repayment either through the business assets or the sole proprietors personal assets.
- Taxation is represented on the owners income tax statement. This is called pass through taxation, meaning the entity is not taxed separately from the owner.
- Owner is taxed on the company as self-employment taxation.
Partnership
Summary:
- Identical to sole proprietorship, except there is more than one owner involved.
- Each partner retains 100% of company liability. This means that a creditor could sue any partner for 100% of the owed liability.
Conclusion
By default, businesses are a sole proprietorship. This means there is no actual legal entity other than the individual running the business. This is a dangerous situation, as the founder will be personally liable for all actions.
Most of our clients find that their needs are best met as a C corp. Unfortunately, C corporations generally require more paperwork and administrative maintenance than LLCs. No matter the entity type, Savvi is here to help you form your company in a manner that best suits your function. From formation to converting, we’re here to help.